建造师先考一级还是二级
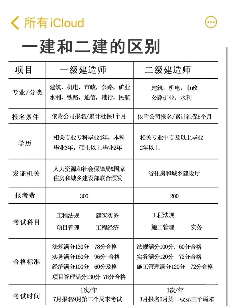
一级建造师考试的科目顺序是固定的,考试通常分为两天进行。第一天上午考《建设工程经济》,下午考《建设工程法规及相关知识》;第二天上午考《建设工程项目管理》,下午考《专业工程管理与实务》。考试形式包括客观题和主观题,其中《建设工程经济》、《建设工程法规及相关知识》和《建设工程项目管理》三个科目为客观题,而《专业工程管理与实务》则包括主客观题混合卷。
备考策略方面,建议考生首先从《建设工程法规及相关知识》开始学习,因为此科目相对简单,记忆内容较多,有助于打下良好的基础。接着学习《建设工程经济》,这两门科目记忆内容较多,适合分两年通过考试的考生第一年选择。然后是《建设工程项目管理》,由于它与实务科目有较强的关联性,建议在实务之前学习。最后学习《专业工程管理与实务》,这是难度较大的科目,建议在学完前三个科目后再进行学习,以便更好地理解和掌握。
考生在备考时应注重基础知识的掌握,强化实战演练,通过做历年真题和模拟题来熟悉考试形式和题型特点,提高解题速度和准确率。关注考试动态,保持良好心态,合理安排作息时间,确保在考试中发挥出最佳水平。

国家二级建造师证
国家二级建造师证是一种专业技术人员执业资格证书,它是担任项目经理的前提条件,并且是从事建设工程项目总承包、施工管理的专业技术人员的必备证书。二级建造师执业资格实行全国统一大纲,由各省、自治区、直辖市命题并组织考试。考生取得执业资格后,可以在全国范围内以二级注册建造师名义执业。
报考二级建造师的条件包括遵守国家法律、法规,并具备一定的学历和工作经验。具体来说,需要取得工程类或工程经济类中等专科以上学历,并从事建设工程项目施工管理工作满2年。如果考生持有建筑施工二级项目经理资质及以上证书,并满足特定条件,还可以免考某些科目。
考试科目包括《建设工程施工管理》、《建设工程法规及相关知识》和《专业工程管理与实务》3个科目,其中《专业工程管理与实务》科目分为建筑工程、公路工程、水利水电工程、市政工程、矿业工程、机电工程6个专业类别。考试合格者,由省、自治区、直辖市人事部门和住建部门颁发《中华人民共和国二级建造师执业资格证书》。
注册建造师管理规定明确了注册建造师的注册、执业、继续教育和监督管理等方面的要求。注册证书和执业印章是注册建造师的执业凭证,有效期为3年。注册建造师在每一个注册有效期内需要达到继续教育要求,继续教育分为必修课和选修课,在每一注册有效期内各为60学时。
考生在备考过程中,可以参考历年的考试大纲和真题,以更好地了解考试内容和形式。考试成绩通常在考后2-3个月内发布,成绩合格后,考生可以在2-3个月内领取证书,目前大部分地区已经实行电子证书,具有与纸质证书同等的效用。
一级建造师报名时间2024年官网
2024年一级建造师考试的报名工作已经启动,以下是一些关键信息汇总:
1. 报名时间:大多数省份的报名时间从2024年6月17日开始,结束时间不一,但多数在6月27日至6月28日之间结束。
2. 报名入口:考生需要登录中国人事考试网(www.cpta.com.cn)进行网上报名。
3. 考试时间:一级建造师考试定于2024年9月7日和9月8日举行。
4. 考试科目:考试科目包括《建设工程经济》、《建设工程法规及相关知识》、《建设工程项目管理》以及《专业工程管理与实务》(10个专业方向)。
5. 报名条件:报考条件包括学历、工作经验等要求,具体条件可在报名系统中查看或参考各省人事考试网发布的报考须知。
6. 准考证打印:准考证打印时间一般安排在考试前一周左右,具体日期以各省人事考试网通知为准。
7. 成绩查询:考试成绩预计在2024年12月上旬发布,考生可登录中国人事考试网进行查询。
考生在报名时应确保所提供的信息真实有效,并按照各省人事考试中心的具体要求及时完成报名流程。考生应密切关注各省人事考试中心发布的后续通知,以获取最新的考试信息和要求。
本图文由用户发布,该文仅代表作者本人观点,本站仅提供信息存储空间服务。如发现本站有涉嫌抄袭侵权/违法违规的内容,联系本站举报。转发注明出处:https://www.xsy-edu.com/n/84473.html
