自学考试分为社会型和应用型两种,社会型自考生不用交学费,只需要缴纳每科的报名费用和毕业相关费用等,应用型考生因为是需要在助学院校上课,所以需要缴纳一定的学费。

自学考试的费用是多少
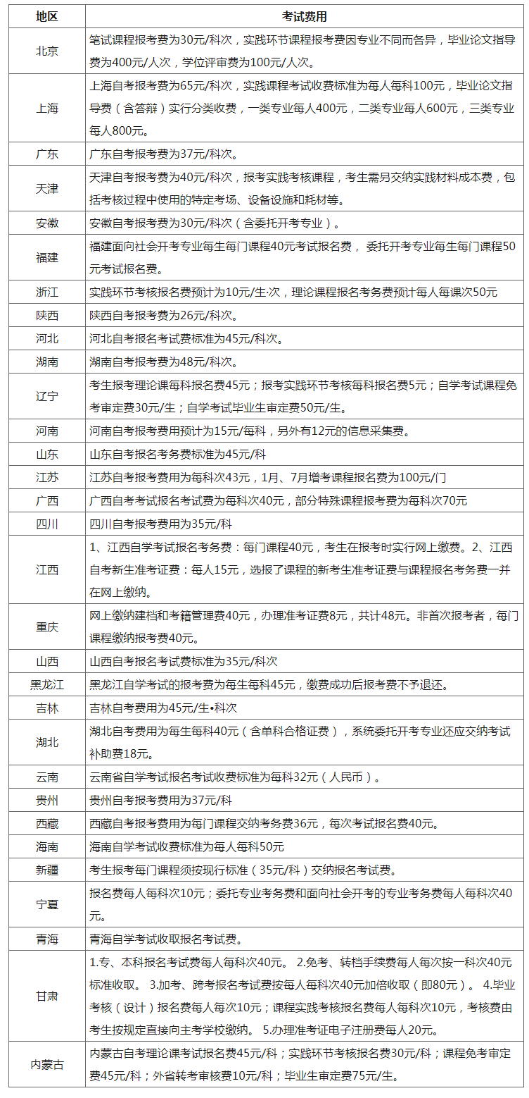
社会型自考的全国各地的报名费不是统一的,每科一般在30元至100元之间,大部分专业都需要考十多门科目。
报考自学考试注册还必须有一些其他费用,全部考下来一般需要1000元左右。
各省自考报名费是多少

自考文凭有什么用处
国家实行高等教育自学考试制度,经考试合格的,发给相应的学历证书。国务院颁布的《高等教育自学考试暂行条例》中明确规定“高等教育自学考试毕业证书获得者的待遇与普通高校同类毕业生相同”。
自考学历可以用于参加研究生考试、升职加薪、报考公务员和职称评定等。很多政府部门工作的员工都会选择在职的方式来提升学历,包括现在很多行业对职称也有一定的需求,你想要评职称,那么对你的学历是有要求的,自考本科的学历在评定职称的时候跟全日制统招的毕业生也是享有同等效力的。
本图文由用户发布,该文仅代表作者本人观点,本站仅提供信息存储空间服务。如发现本站有涉嫌抄袭侵权/违法违规的内容,联系本站举报。转发注明出处:https://www.xsy-edu.com/n/62179.html
